sharps.lv
reklama
SHARPS.LV
SHARPS.LV
reklama


===Mani Favoriti===


sharps.lv






















SHARPS.LV

====MSP430 mikrokontrolieri====


sharps.lv

MSPFET v1.42b
Texas Instruments MSP mikrokontrolieru programmanai paredzts softs.
SETUPMSPFET v1.42b
Tas pats tikai instalcijas fails.
IDE430 v1.8
IAR Embdedded Workbench v3.30.
eit ir pieeja FTP visiem failiem par MSP430
MSP430 Code Examples
Texas Instruments MSP-FET430 Flash Emulation Tool (FET) Users Guide
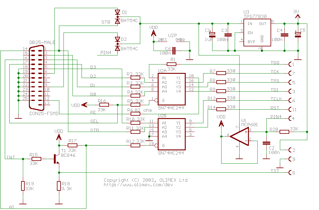
JTAG Programmer for TIs MSP430 series uC
MSP430-JTAG FOR PROGRAMMING AND FLASH EMULATION WITH MSP430 MICROCONTROLLERS
MSP-FET430 FLASH Emulation Tool (FET) (For use with IAR Workbench Version 3.x)
MSP430 praks

MSP430 JTAG programmatora shma